|
ssd1306xled 1.0.0
SSD1306/SSD1315/SSH1106 OLED driver for ATtiny85
|
A lightweight driver for SSD1306, SSD1315, and SSH1106 OLED displays. Built for ATtiny85 and other memory-constrained AVR microcontrollers. Uses a custom I2C bit-banging implementation (based on TinyI2C) instead of the Wire library, saving about 1 KB of flash.
Originally written by Neven Boyanov and the Tinusaur team.

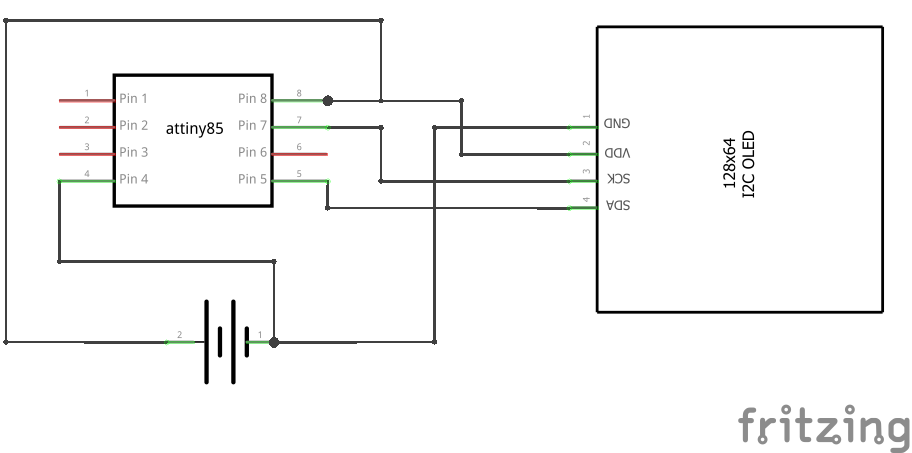
| OLED | ATtiny85 |
|---|---|
| VCC | VCC |
| GND | GND |
| SCL | PB2 |
| SDA | PB0 |


Or add it to your platformio.ini:
You can also browse the library on the PlatformIO registry.
Open Tools > Manage Libraries, search for ssd1306xled, and click Install.
Download the latest .zip from the releases page.
For Arduino IDE:
Open Sketch > Include Library > Add .ZIP Library and select the downloaded file. Arduino will copy it into your libraries folder automatically.
If you prefer doing it by hand, unzip and move the folder to your Arduino libraries directory (usually ~/Arduino/libraries/ on Linux/macOS or Documents\Arduino\libraries\ on Windows). Restart the IDE afterward.
For PlatformIO:
Unzip the release into your project's lib/ directory so the layout looks like this:
PlatformIO picks up anything inside lib/ automatically – no extra configuration needed.
This clears the screen and prints "Hello world!" on the second row using the 6x8 font.
You can run these demos in your browser without any hardware using the Wokwi simulator:
More examples (including three retro games) are in the examples/ directory. See the simulation guide for running them locally with Wokwi.
Full API reference, architecture guide, feature flags, and examples are available on the documentation site:
https://tejashwikalptaru.github.io/ssd1306xled/
See CHANGELOG.md for a complete version history.
Found a bug or want to add something? Fork the repo and open a pull request with your changes.
[MIT](LICENSE)